ÎÒÃǵ½µ×¸ÃÈçºÎÕýÈ·ÓÃÒ©£¡£¡±ð˵¹·ÁË£¬Òª¸éÈËÉíÉÏÒ»´Î³ÔÌ«¶àµÄ²¼Âå·Ò»òÕß¶ÔÒÒõ£°±»ù·Ó£¨Ç°Õߣ¾2.4¿Ë£¬ºóÕߣ¾2¿Ë£©£¬Í¬ÑùÃæÁÙÕâЩÖÂÃü·çÏÕ¡£
¸ø´ó¼Ò˵һϲ¼Âå·ÒºÍ¶ÔÒÒõ£°±»ù·ÓºÜ¶àÈ˵ÄÓÃÒ©ÎóÇø£¡£¡×î½üйڰÑÕâ2¸öÉñÒ©´ø»ðÁË£¬ÕâÁ½¸öҩȷʵºÜÉñ£¬ÎªÊ²Ã´ÄØ£¿ÒòΪÿ¸öÈ˶¼ÓÐÍ·ÌÛÄÔÈȵÄʱºò£¬¶øÕâÁ©Ò©¾ÍÊǽâÈÈÕòÍ´µÄ£¬¾ÍÏñÎÒÃǺôÎüµÄ¿ÕÆø£¬ºÎÆäÆÕͨȴÓÖÃÖ×ãÕä¹ó£¬ÄÇô£¬ËûÁ©µ½µ×ÓÐÊ²Ã´Çø±ðÄØ£¿£¿£¿
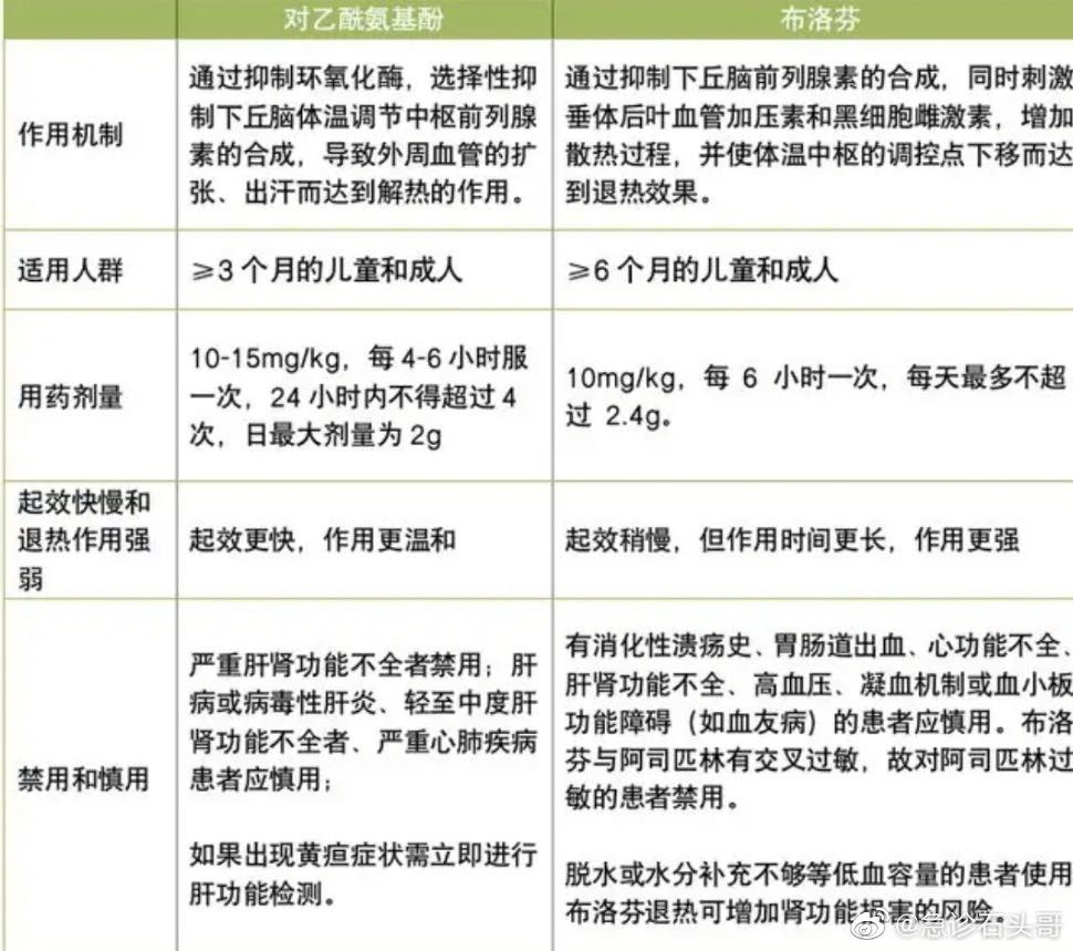
Ò©Îï×÷ÓûúÀí²»Í¬
²¼Âå·ÒÒÖÖÆ»·Ñõ»¯Ã¸»îÐÔ£¬×è¶Ï»¨ÉúËÄÏ©Ëáת±äΪǰÁÐÏÙËØÀ´»º½âÌÛÍ´¡£¶ÔÒÒõ£°±»ù·ÓÒÖÖÆÖÐÊàÉñ¾ÏµÍ³ÖÐǰÁÐÏÙËØµÄºÏ³ÉÒÔ¼°×è¶ÏÍ´¾õÉñ¾Ä©Éҵij嶯¶ø·¢»ÓÕòÍ´×÷Óá£
Ò©Îï×÷ÓÃÌØµã²»Í¬
²¼Âå·ÒÊÊÓÃÓÚ³£¼ûµÄÍ·Í´¡¢ÑÀÍ´¡¢Éñ¾Í´¡¢¼¡ÈâÍ´¡¢¹Ø½ÚÍ´¡¢Í´¾µÈ¡£¿Ú·þºó1-2СʱѪҩŨ¶È¿É´ï·åÖµ£¬°ëË¥ÆÚΪ4Сʱ×óÓÒ£¬Ò©Ð§Îª6Сʱ×óÓÒ¡£
¶ÔÒÒõ£°±»ù·ÓÊÊÓ÷¶Î§Óë²¼Âå·ÒÏàËÆ£¬¼¸ºõÈ«²¿ÔÚÏû»¯µÀÎüÊÕ£¬Ò©ÎïÔÚ¸÷ÖÖÌåÒºÖоùÔÈ·Ö²¼£¬¿Ú·þºó30·ÖÖÓ-1СʱÆðЧ£¬°ëË¥ÆÚΪ2Сʱ×óÓÒ£¬¿Éά³Ö4-6СʱҩЧ¡£
´ÓÉÏÃæÎÒÃÇÄܹ»µÃÖª£¬²¼Âå·Ò×÷ÓÃʱ¼ä³¤Ò»Ð©£¬¶ÔÒÒõ£°±»ù·ÓÆðЧ¸ü¿ìһЩ¡£
Ò©Îï¶¾ÐÔÌØµã²»Í¬
²¼Âå·Ò³¤ÆÚʹÓÿÉÄÜÔì³ÉÉöËðÉË¡¢ÐÄÔಡ·¢×÷ºÍ×äÖУ¬³¬¼ÁÁ¿¡¢ÍÑË®Çé¿öÏ¿ڷþ£¬ÉöË𺦷çÏÕÔö¼Ó¡£¶ÔÒÒõ£°±»ù·ÓÓÃÁ¿¹ý´ó¿ÉÄܵ¼Ö¸ÎË𺦣¬ÇÒÊDz»¿ÉÄæËðÉË£¬ÔÚ³¬¼ÁÁ¿¡¢ÍÑË®¡¢ÓªÑø²»Á¼Çé¿öÏ·þÓ㬸ÎË𺦷çÏÕ»áÔö¼Ó£¬³¤ÆÚ´óÁ¿ÓÃÒ©Ò²¿Éµ¼ÖÂÉö¹¦ÄÜÒì³£¡£
´Ó¶¾ÐÔÌØµãÀ´¿´£¬²¼Âå·Ò³¤ÆÚʹÓöÔÉöµÄËðÉ˱ȶÔÒÒõ£°±»ù·Ó¸ü´ó£¬¶ÔÒÒõ£°±»ù·ÓÒ»¶¨Òª×¢ÒⰲȫÓÃÁ¿£¬½ûÖ¹³¬Á¿·þÓá£
Ò©Î︱×÷Ó÷½Ã治ͬ
²¼Âå·Ò´Ì¼¤Î¸³¦µÀ£¬¿Éµ¼ÖÂθÀ£Ññ³öѪ¡¢Î¸ÉÕׯ¸Ð¡¢Çá¶ÈÏû»¯²»Á¼£¬¸Ä±äѪС°å¹¦ÄÜ¡¢ÑÓ³¤³öѪʱ¼ä£¬Ôи¾½ûÓ᣶ÔÒÒõ£°±»ù·Ó¶Ô賦¸±×÷ÓýÏÉÙ£¬¶ÔѪС°å¡¢³öѪʱ¼ä¡¢ÄòËáÅÅйÎÞÓ°Ï죬ÊÊÓ÷¶Î§¸ü¹ã£¬Ó¤Ó×¶ù¡¢Ôи¾¡¢ÀÏÄêºÏ²¢¶àÖÖÂý²¡Õߣ¬¿ÉÓÅÏÈÑ¡Ôñ¶ÔÒÒõ£°±»ù·Ó¡£

