ÑĮ̀ÂÛ̳-ÑĮ̀ÉçÇø

 ÕÒ»ØÃÜÂë
 µãÕâÀï×¢²á

QQ怬

Ö»ÐèÒ»²½£¬¿ìËÙ¿ªÊ¼

ɨһɨ£¬·ÃÎÊÒÆ¶¯ÉçÇø

²é¿´: 4211|»Ø¸´: 1
´òÓ¡ ÉÏÒ»Ö÷Ìâ ÏÂÒ»Ö÷Ìâ
ÊÕÆð×ó²à

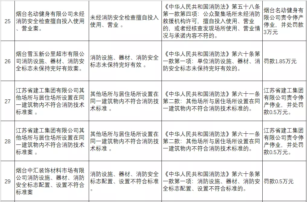
ͨ±¨£¡·£¿î£¡33´¦³¡ËùÉϺڰñ¡­

[¸´ÖÆÁ´½Ó]
     
Ìø×ªµ½Ö¸¶¨Â¥²ã
Â¥Ö÷
·¢±íÓÚ 2021-6-2 16:57 ÑĮ̀ÂÛ̳ÊÖ»ú°æ | Ö»¿´¸Ã×÷Õß »ØÌû½±Àø |µ¹Ðòä¯ÀÀ |ÔĶÁģʽ | À´×Ôɽ¶«

ÂíÉÏ×¢²á£¬½á½»¸ü¶àºÃÓÑ£¬ÏíÓøü¶à¹¦ÄÜ£¬ÈÃÄãÇáËÉÍæ×ªÉçÇø¡£

ÄúÐèÒª µÇ¼ ²Å¿ÉÒÔÏÂÔØ»ò²é¿´£¬Ã»ÓÐÕʺţ¿µãÕâÀï×¢²á

x

 

 ½ñÄêÒÔÀ´

 Ö¥î·ÇøÇø¶ÔÒÔÏÂ31Àý   

´æÔÚÏû·ÀÒþ»¼µÄ  

°¸¼þ½øÐÐÁË´¦·£

 

 

 

 

 

 

 

     
ɳ·¢
·¢±íÓÚ 2021-6-2 17:13 | Ö»¿´¸Ã×÷Õß | À´×Ôɽ¶«
°¦
»Ø¸´

ʹÓõÀ¾ß ¾Ù±¨

ÄúÐèÒªµÇ¼ºó²Å¿ÉÒÔ»ØÌû µÇ¼ | µãÕâÀï×¢²á

±¾°æ»ý·Ö¹æÔò

ÑĮ̀ÂÛ̳-ÑĮ̀ÉçÇø ³ICP±¸05034347ºÅ ³¹«Íø°²±¸ 37060202000105ºÅ

ÃâÔðÉùÃ÷£º±¾ÍøÒ³ÌṩµÄÎÄ×ÖͼƬ¼°ÊÓÆµµÈÐÅÏ¢¶¼ÓÉÍøÓѲúÉú£¬±¾ÍøÕ¾½öÌṩ´æ´¢·þÎñ£¬ÈçÓÐÇÖ·¸ÄúµÄ֪ʶ²úȨ£¬Ç뼰ʱÓëÎÒÃÇÁªÏµ£¬ÎÒÃǽ«µÚһʱ¼ä´¦Àí¡£

¿ìËٻظ´ ·µ»Ø¶¥²¿ ·µ»ØÁбí