马上注册,结交更多好友,享用更多功能,让你轻松玩转社区。
您需要 登录 才可以下载或查看,没有帐号?点这里注册
x
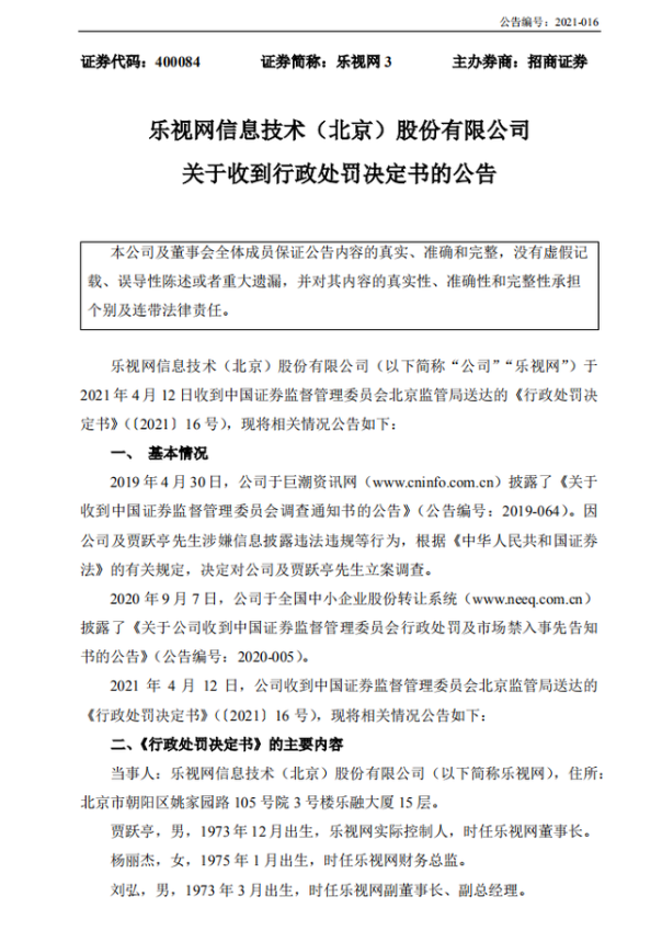
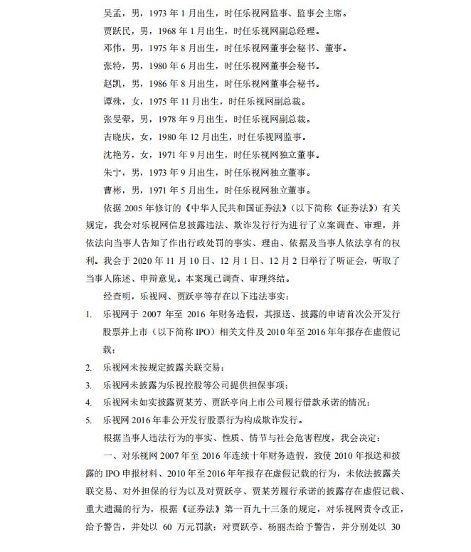
乐视网3公告显示,4月12日,公司收到北京证监局送达的 《行政处罚决定书》。经查明,乐视网于2007年至2016年财务造假,其报送、披露的申请首次公开发行股票并上市(以下简称IPO)相关文件及2010年至2016年年报存在虚假记载。    同时,乐视网还未按规定披露关联交易、未披露为乐视控股等公司提供担保事项、未如实披露贾某芳、贾跃亭向上市公司履行借款承诺的情况。北京监管局认为,乐视网2016年非公开发行股票行为构成欺诈发行。 北京监管局认为,乐视网2007年至2016年连续十年财务造假,致使2010年报送和披露的IPO申报材料、2010年至2016年年报存在虚假记载的行为,未依法披露关联交易、对外担保的行为以及对贾跃亭、贾某芳履行承诺的披露存在虚假记载、 重大遗漏的行为。贾跃亭作为乐视网实际控制人,指使从事上述违法行为。 最终,乐视网合计被罚款2.406亿元,对贾跃亭合计罚款 2.412亿元,对杨丽杰合计罚款60万元,对吴孟合计罚款40万元,对刘弘合计罚款30万元,对贾跃民合计罚款20万元,对谭殊合计罚款13万元,对吉晓庆、赵凯分别罚款10万元,对邓伟、张旻翚、张特分别罚款5万元,对沈艳芳、朱宁、曹彬分别罚款3万元。
|