烟台论坛-烟台社区

 找回密码
 点这里注册

QQ登录

只需一步,快速开始

扫一扫,访问移动社区

查看: 2957|回复: 5
打印 上一主题 下一主题
收起左侧

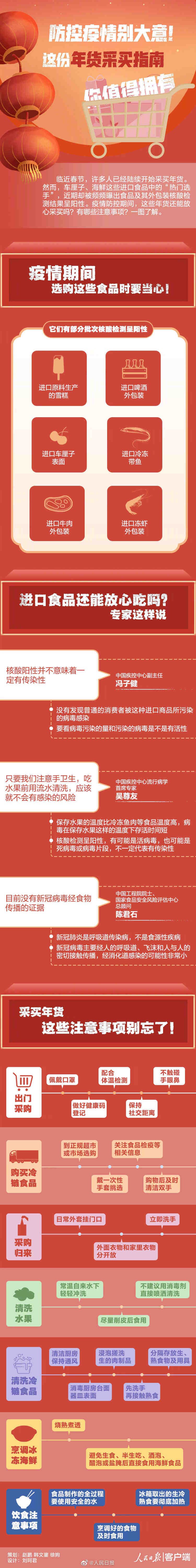
临近春节,大家都开始采购年货了吧!这些还能放心买吗?

[复制链接]
跳转到指定楼层
楼主
发表于 2021-1-27 18:26 烟台论坛手机版 | 只看该作者 回帖奖励 |倒序浏览 |阅读模式 | 来自山东

马上注册,结交更多好友,享用更多功能,让你轻松玩转社区。

您需要 登录 才可以下载或查看,没有帐号?点这里注册

x
临近春节,大家也都开始采购年货了吧!车厘子、海鲜这些进口食品中的“热门选手”却被频频曝出食品及其外包装核酸检测阳性。疫情防控期间,车厘子等进口水果还能放心买吗?冷链食品还能不能吃?一图了解

沙发
发表于 2021-1-27 19:17 烟台论坛手机版 | 只看该作者 | 来自山东
现吃现买
回复

使用道具 举报

板凳
发表于 2021-1-27 19:58 烟台论坛手机版 | 只看该作者 | 来自山东
不吃车厘子
回复

使用道具 举报

     
地板
发表于 2021-1-27 20:23 | 只看该作者 | 来自山东
现在还有采购年货一说吗?过年跟平常一样,现买现吃,没什么特殊的
回复

使用道具 举报

5
发表于 2021-1-27 21:38 烟台论坛手机版 | 只看该作者 | 来自山东
额,我屯了20代大米,我一点不担心疫情,主要是单位发的购物卡实在不知道买啥好
回复

使用道具 举报

     
6
发表于 2021-1-27 21:51 烟台论坛手机版 | 只看该作者 | 来自山东

回复

使用道具 举报

您需要登录后才可以回帖 登录 | 点这里注册

本版积分规则

烟台论坛-烟台社区 鲁ICP备05034347号 鲁公网安备 37060202000105号

免责声明:本网页提供的文字图片及视频等信息都由网友产生,本网站仅提供存储服务,如有侵犯您的知识产权,请及时与我们联系,我们将第一时间处理。

快速回复 返回顶部 返回列表