ÑĮ̀ÂÛ̳-ÑĮ̀ÉçÇø

 ÕÒ»ØÃÜÂë
 µãÕâÀï×¢²á

QQ怬

Ö»ÐèÒ»²½£¬¿ìËÙ¿ªÊ¼

ɨһɨ£¬·ÃÎÊÒÆ¶¯ÉçÇø

²é¿´: 5177|»Ø¸´: 2
´òÓ¡ ÉÏÒ»Ö÷Ìâ ÏÂÒ»Ö÷Ìâ
ÊÕÆð×ó²à

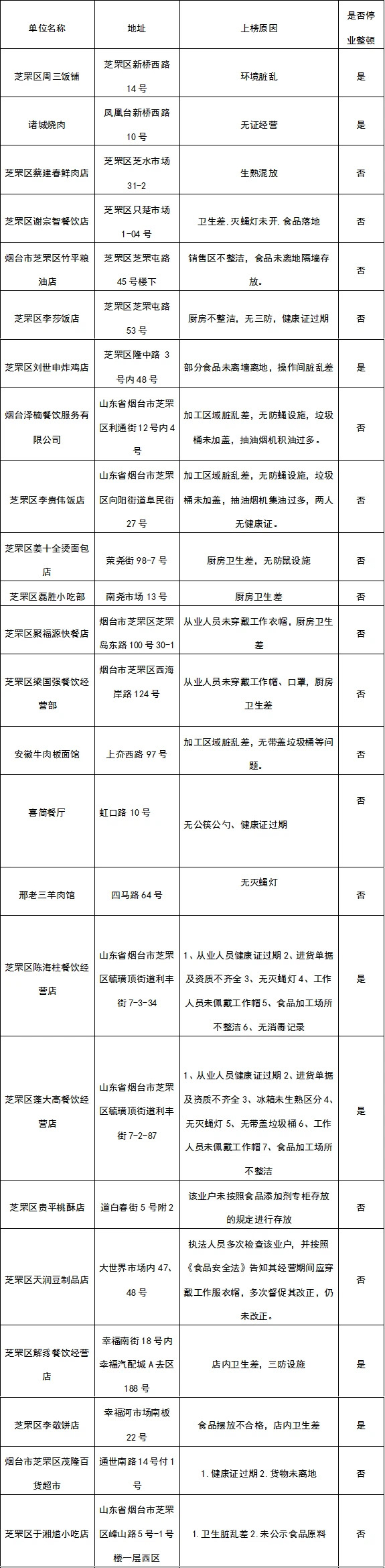
ÆØ¹â£¡ÑĮ̀ÕâЩµØ·½ÉÏÁË¡°ºÚÃûµ¥¡±£¡

[¸´ÖÆÁ´½Ó]
     
Ìø×ªµ½Ö¸¶¨Â¥²ã
Â¥Ö÷
·¢±íÓÚ 2021-9-14 20:19 ÑĮ̀ÂÛ̳ÊÖ»ú°æ | Ö»¿´¸Ã×÷Õß »ØÌû½±Àø |µ¹Ðòä¯ÀÀ |ÔĶÁģʽ | À´×Ôɽ¶«

ÂíÉÏ×¢²á£¬½á½»¸ü¶àºÃÓÑ£¬ÏíÓøü¶à¹¦ÄÜ£¬ÈÃÄãÇáËÉÍæ×ªÉçÇø¡£

ÄúÐèÒª µÇ¼ ²Å¿ÉÒÔÏÂÔØ»ò²é¿´£¬Ã»ÓÐÕʺţ¿µãÕâÀï×¢²á

x
¸÷λ³Ô»õС»ï°é×¢Ò⣡

ÑĮ̀ÊÐÖ¥î·Çø

ʳƷ°²È«“ºÚÃûµ¥”¸üÐÂÁË£¡

 

Ϊ½øÒ»²½¼ÓǿʳƷ°²È«¼à¹Ü£¬

¶½´ÙʳƷÉú²ú¾­ÓªÕßÈ«ÃæÂÄÐÐÖ÷ÌåÔðÈΣ¬

¸ù¾Ýʡʳ°²ÏØ£¨ÊУ©´´½¨Ïà¹ØÒªÇó£¬

ÑĮ̀ÊÐÖ¥î·ÇøÊг¡¼à¹Ü¾Ö

°´ÕÕ“È«ÃæÍÆ½ø¡¢Öصã¼à¶½¡¢

¼°Ê±¾À´í¡¢ÏÖ³¡¹æÕû”µÄ¹¤×÷Ô­Ôò£¬

ÖØµãÕûÖÎÎÞÖ¤ÎÞÕÕ¡¢ÎÞ½¡¿µÖ¤¡¢

ÎÀÉú²»´ï±êµÈÎÊÌ⣬

ÑϸñÂäʵ“Èý·À”ÉèÊ©£¬

¶ÔÓÚÎÊÌâ½Ï¶àµÄµ¥Î»ÁÐÈ듺ڰñ”¡£

 

 

ɳ·¢
·¢±íÓÚ 2021-9-14 23:07 ÑĮ̀ÂÛ̳ÊÖ»ú°æ | Ö»¿´¸Ã×÷Õß | À´×Ôɽ¶«
²éµÄºÃ
»Ø¸´

ʹÓõÀ¾ß ¾Ù±¨

     
°åµÊ
·¢±íÓÚ 2021-9-14 23:24 ÑĮ̀ÂÛ̳ÊÖ»ú°æ | Ö»¿´¸Ã×÷Õß | À´×Ôɽ¶«
ʳƷÎÀÉú´óÎÊÌâ
»Ø¸´

ʹÓõÀ¾ß ¾Ù±¨

ÄúÐèÒªµÇ¼ºó²Å¿ÉÒÔ»ØÌû µÇ¼ | µãÕâÀï×¢²á

±¾°æ»ý·Ö¹æÔò

ÑĮ̀ÂÛ̳-ÑĮ̀ÉçÇø ³ICP±¸05034347ºÅ ³¹«Íø°²±¸ 37060202000105ºÅ

ÃâÔðÉùÃ÷£º±¾ÍøÒ³ÌṩµÄÎÄ×ÖͼƬ¼°ÊÓÆµµÈÐÅÏ¢¶¼ÓÉÍøÓѲúÉú£¬±¾ÍøÕ¾½öÌṩ´æ´¢·þÎñ£¬ÈçÓÐÇÖ·¸ÄúµÄ֪ʶ²úȨ£¬Ç뼰ʱÓëÎÒÃÇÁªÏµ£¬ÎÒÃǽ«µÚһʱ¼ä´¦Àí¡£

¿ìËٻظ´ ·µ»Ø¶¥²¿ ·µ»ØÁбí