ÑĮ̀ÂÛ̳-ÑĮ̀ÉçÇø

 ÕÒ»ØÃÜÂë
 µãÕâÀï×¢²á

QQ怬

Ö»ÐèÒ»²½£¬¿ìËÙ¿ªÊ¼

ɨһɨ£¬·ÃÎÊÒÆ¶¯ÉçÇø

²é¿´: 17114|»Ø¸´: 57
´òÓ¡ ÉÏÒ»Ö÷Ìâ ÏÂÒ»Ö÷Ìâ
ÊÕÆð×ó²à

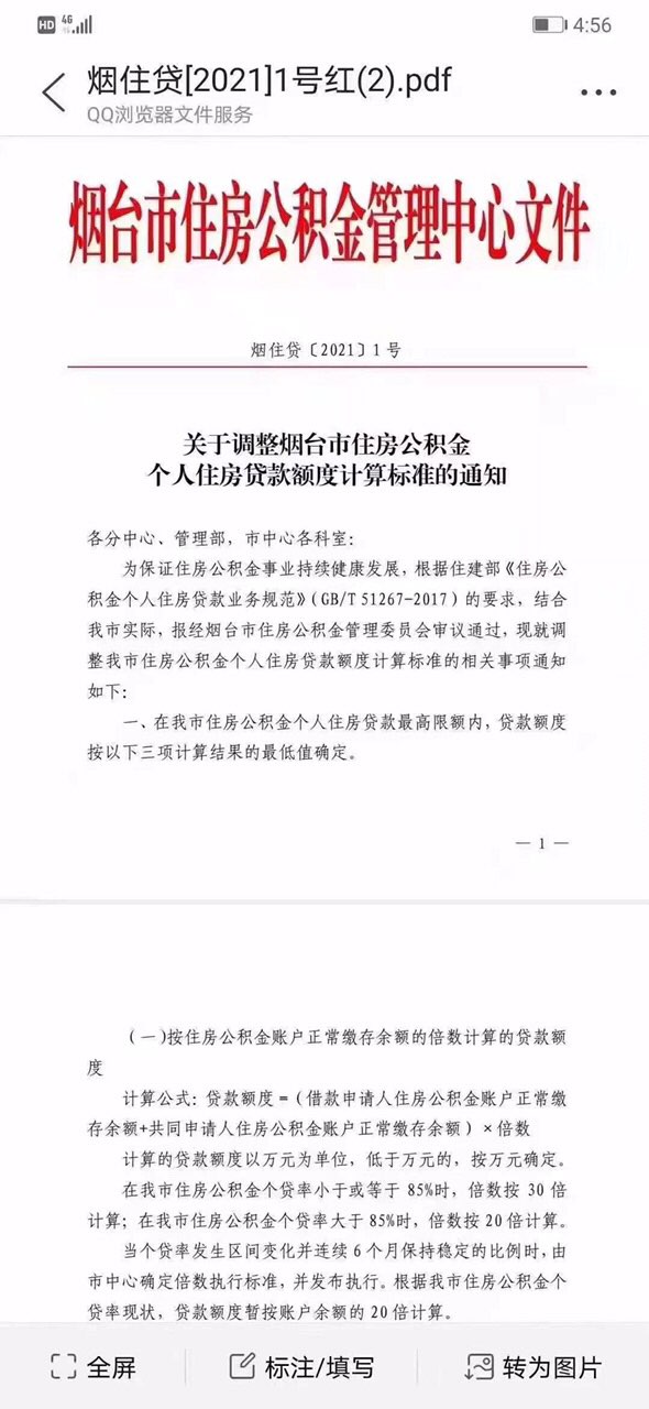
¹«»ý½ð¸É»õÀ´ÁË£¡

[¸´ÖÆÁ´½Ó]
Ìø×ªµ½Ö¸¶¨Â¥²ã
Â¥Ö÷

ÂíÉÏ×¢²á£¬½á½»¸ü¶àºÃÓÑ£¬ÏíÓøü¶à¹¦ÄÜ£¬ÈÃÄãÇáËÉÍæ×ªÉçÇø¡£

ÄúÐèÒª µÇ¼ ²Å¿ÉÒÔÏÂÔØ»ò²é¿´£¬Ã»ÓÐÕʺţ¿µãÕâÀï×¢²á

x

 

 

 

 

ɳ·¢
 Â¥Ö÷| ·¢±íÓÚ 2021-4-29 07:54 ÑĮ̀ÂÛ̳ÊÖ»ú°æ | Ö»¿´¸Ã×÷Õß | À´×Ôɽ¶«
¹«»ý½ðÐÂÕþ£¬ÁùÔÂÒ»ºÅÕýʽʵʩ¡£
´óÌåÒâ˼¾ÍÊÇ£¬Ä¿Ç°¹«»ý½ðÕþ²ßÊǽÉÂúÒ»Ä꣬¸ù¾Ý¹«»ý½ð½É´æ»ùÊý£¬Ö±½ÓÈ·¶¨¹«»ý½ð´û¿î¶î¶È¡£Ã«Å÷×î¸ß45Íò£¬¾«×°ÐÞ×î¸ß54Íò¡£
ÁùÒ»ÐÂÕþ³ǫ̈ºó¶ÔÓڸսɴ湫»ý½ðµÄ¿Í»§Ó°ÏìºÜ´ó£¬²»ÔÙ¸ù¾Ý½É´æ»ùÊý¾ö¶¨¹«»ý½ð´û¿î¶î£¬¶øÊÇÒª¿´¸öÈ˹«»ý½ðÕË»§ÀïµÄÓà¶î£¬¸ù¾Ý¸ö´ûÂÊ×îµÍ20±¶£¬Ä¿Ç°ÑĮ̀Êиö´ûÂÊÔݰ´20±¶£¬Ê²Ã´ÒâË¼ÄØ£¬¾ÍÄþ«×°µÄ·¿×Ó¹«»ý½ð×î¸ß´û54ÍòÀ´Ëµ£¬Èç¹ûÏëÈ«¶î´û³öÀ´¾ÍÐèÒªÄ㹫»ý½ðÕË»§Àï´ïµ½27000Ôª£¬Èç¹ûÄãÖ»½»Á˸ÕÂúÒ»ÄêµÄ¹«»ý½ð£¬Ã¿Ô¸öÈ˺͹«Ë¾½ÉÄɵĹ«»ý½ð¼ÓÆðÀ´ÐèÒª´ïµ½2250Ôª¡£
ÔپٸöÀý×Ó£¬ÐÂÕþºóÈç¹ûÄã¸Õ¸Õ½ÉÂúÒ»Ä깫»ý½ðÏëÓù«»ý½ð´û¿î£¬¼ÙÉèÄãÿÔ¸öÈ˹«»ý½ðÖ»½»320¹«Ë¾½»320¼ÓÆðÀ´640³ËÒÔ12¸öÔÂ=7680ÔÙ³ËÒÔ20±¶£½153600£¬Ö»ÄÜ´û³öÀ´ÕâЩÁË153600¡£Ä¿Ç°ÐÂÕþδʵʩÕâ¸ö½É´æ±ÈÀý²î²»¶àÄÜ´û³öÀ´50Íò×óÓÒ¡£
ËùÒÔ˵£¬¹ã´óÏëÂò·¿Óù«»ý½ðµÄÅóÓÑ£¬×¥×¡5Ô·ݵÄСβ°Í£¬×¥½ôÉϳµ£¬ÇÒÐÐÇÒÕäϧ¡£
»Ø¸´

ʹÓõÀ¾ß ¾Ù±¨

     
°åµÊ
·¢±íÓÚ 2021-4-29 08:02 | Ö»¿´¸Ã×÷Õß | À´×Ôɽ¶«
»Ø¸´

ʹÓõÀ¾ß ¾Ù±¨

     
µØ°å
·¢±íÓÚ 2021-4-29 08:36 ÑĮ̀ÂÛ̳ÊÖ»ú°æ | Ö»¿´¸Ã×÷Õß | À´×Ôɽ¶«
Â¥Ö÷ºÃÌû×Ó¡£
»Ø¸´

ʹÓõÀ¾ß ¾Ù±¨

     
5Â¥
·¢±íÓÚ 2021-4-29 08:41 | Ö»¿´¸Ã×÷Õß | À´×Ôɽ¶«
¶ÔÓÚµ½5Ô¹«»ý½ð¸Õ½»ÂúÒ»ÄêµÄÈËÀ´Ëµ£¬ÕýÏñÂ¥Ö÷˵µÄÄÇÑù£¬ÕâÊÇ×îºóÉϳµµÄ»ú»áÁË£¨Ã«Å÷×î¸ß45£¬¾«×°×î¸ß54£©
»Ø¸´

ʹÓõÀ¾ß ¾Ù±¨

     
6Â¥
·¢±íÓÚ 2021-4-29 08:41 ÑĮ̀ÂÛ̳ÊÖ»ú°æ | Ö»¿´¸Ã×÷Õß | À´×Ôɽ¶«
Õâ¸öÕþ²ß¼òÖ±µÄ£¬½Ùƶ¼Ã¸»
»Ø¸´

ʹÓõÀ¾ß ¾Ù±¨

¶«Ä²¶Î¹«×Ó ¸ÃÓû§Òѱ»É¾³ý
7Â¥
·¢±íÓÚ 2021-4-29 08:42 ÑĮ̀ÂÛ̳ÊÖ»ú°æ | Ö»¿´¸Ã×÷Õß | À´×Ôɽ¶«
Ìáʾ: ×÷Õß±»½ûÖ¹»òɾ³ý ÄÚÈÝ×Ô¶¯ÆÁ±Î
»Ø¸´

ʹÓõÀ¾ß ¾Ù±¨

     
8Â¥
·¢±íÓÚ 2021-4-29 09:05 | Ö»¿´¸Ã×÷Õß | À´×Ôɽ¶«
»Ø¸´

ʹÓõÀ¾ß ¾Ù±¨

     
9Â¥
·¢±íÓÚ 2021-4-29 09:08 | Ö»¿´¸Ã×÷Õß | À´×Ôɽ¶«
×î½ü´û¿îÂò·¿£¬¶¼²»·Å¿îÁË
»Ø¸´

ʹÓõÀ¾ß ¾Ù±¨

     
10Â¥
·¢±íÓÚ 2021-4-29 09:15 | Ö»¿´¸Ã×÷Õß | À´×Ôɽ¶«
¶ÔÒÔǰÒѾ­Óù«»ý½ð´ü¿îµÄÓû§ÓÐÓ°Ïìô£¿¹«»ý½ðÕË»§ÏÖÔÚÊÇ·â´æ×´Ì¬
»Ø¸´

ʹÓõÀ¾ß ¾Ù±¨

     
11Â¥
·¢±íÓÚ 2021-4-29 09:25 | Ö»¿´¸Ã×÷Õß | À´×Ôɽ¶«
Îå½ðÔÓ»õÆÌ ·¢±íÓÚ 2021-4-29 09:15
¶ÔÒÔǰÒѾ­Óù«»ý½ð´ü¿îµÄÓû§ÓÐÓ°Ïìô£¿¹«»ý½ðÕË»§ÏÖÔÚÊÇ·â´æ×´Ì¬

ÒѾ­´ûµÄÁË£¬Ã»Ó°Ïì
»Ø¸´

ʹÓõÀ¾ß ¾Ù±¨

12Â¥
 Â¥Ö÷| ·¢±íÓÚ 2021-4-29 09:29 ÑĮ̀ÂÛ̳ÊÖ»ú°æ | Ö»¿´¸Ã×÷Õß | À´×Ôɽ¶«
³æ×Ó111 ·¢±íÓÚ 2021-4-29 08:41
Õâ¸öÕþ²ß¼òÖ±µÄ£¬½Ùƶ¼Ã¸»

¾ÍÊÇÖ±½Ó²»¸øÄãÉϳµÍ¨µÀÁË¡£ÒªÃ´ÄãÈ«¿î£¬ÒªÃ´Äã¾ÍÒøÐÐÉÌ´û¡£ÀûÂÊ»¹ÊÇLPR£¬½«À´Ëµ²»¶¨¸ßµÄÀëÆ×¡£¡£ÕâÊÇ×¼±¸¿ªÊ¼Ö´ÐÐ×â·¿Õþ²ßÁË¡£
»Ø¸´

ʹÓõÀ¾ß ¾Ù±¨

13Â¥
 Â¥Ö÷| ·¢±íÓÚ 2021-4-29 09:30 ÑĮ̀ÂÛ̳ÊÖ»ú°æ | Ö»¿´¸Ã×÷Õß | À´×Ôɽ¶«
Îå½ðÔÓ»õÆÌ ·¢±íÓÚ 2021-4-29 09:15
¶ÔÒÔǰÒѾ­Óù«»ý½ð´ü¿îµÄÓû§ÓÐÓ°Ïìô£¿¹«»ý½ðÕË»§ÏÖÔÚÊÇ·â´æ×´Ì¬

¶ÔÒÔǰûӰÏì¡£ÐÂÈËа취£¬ÀÏÈËÀÏÕþ²ß¡£
»Ø¸´

ʹÓõÀ¾ß ¾Ù±¨

     
14Â¥
·¢±íÓÚ 2021-4-29 09:33 | Ö»¿´¸Ã×÷Õß | À´×Ôɽ¶«
ϲÉ纣Íâ»éÀñ ·¢±íÓÚ 2021-4-29 09:30
¶ÔÒÔǰûӰÏì¡£ÐÂÈËа취£¬ÀÏÈËÀÏÕþ²ß¡£

ллÀ²
»Ø¸´

ʹÓõÀ¾ß ¾Ù±¨

15Â¥
 Â¥Ö÷| ·¢±íÓÚ 2021-4-29 09:35 ÑĮ̀ÂÛ̳ÊÖ»ú°æ | Ö»¿´¸Ã×÷Õß | À´×Ôɽ¶«

Ñ©ÉϼÓ˪²»Òª½ô¡£¾ÍÅÂÕþ²ßÒѾ­¾ö¶¨²»ÈÃÉϳµÁË¡£¸Ä³É×â·¿Êг¡ÁË¡£ÄÇôÄêÇáÈ˾ÍÕæµÄÒª¿ÞÁË¡£
»Ø¸´

ʹÓõÀ¾ß ¾Ù±¨

¶«Ä²¶Î¹«×Ó ¸ÃÓû§Òѱ»É¾³ý
16Â¥
·¢±íÓÚ 2021-4-29 09:41 ÑĮ̀ÂÛ̳ÊÖ»ú°æ | Ö»¿´¸Ã×÷Õß | À´×Ôɽ¶«
Ìáʾ: ×÷Õß±»½ûÖ¹»òɾ³ý ÄÚÈÝ×Ô¶¯ÆÁ±Î
»Ø¸´

ʹÓõÀ¾ß ¾Ù±¨

     
17Â¥
·¢±íÓÚ 2021-4-29 10:11 | Ö»¿´¸Ã×÷Õß | À´×Ôɽ¶«
¿´À´¹«»ý½ð²»ÄÜËæ±ãÈ¡ÁË
»Ø¸´

ʹÓõÀ¾ß ¾Ù±¨

     
18Â¥
·¢±íÓÚ 2021-4-29 10:16 | Ö»¿´¸Ã×÷Õß | À´×ÔºÓÄÏ
ÏÖÔÚÊÇ·â´æ×´Ì¬                                                                                                                                                                                 
»Ø¸´

ʹÓõÀ¾ß ¾Ù±¨

     
19Â¥
·¢±íÓÚ 2021-4-29 10:22 | Ö»¿´¸Ã×÷Õß | À´×Ôɽ¶«
ϲÉ纣Íâ»éÀñ ·¢±íÓÚ 2021-4-29 07:54
¹«»ý½ðÐÂÕþ£¬ÁùÔÂÒ»ºÅÕýʽʵʩ¡£
´óÌåÒâ˼¾ÍÊÇ£¬Ä¿Ç°¹«»ý½ðÕþ²ßÊǽÉÂúÒ»Ä꣬¸ù¾Ý¹«»ý½ð½É´æ»ùÊý£¬Ö±½ÓÈ·¶¨ ...

ÏÖÔÚ50Íò»¹ÄÜÂòµ½·¿Âð
»Ø¸´

ʹÓõÀ¾ß ¾Ù±¨

20Â¥
·¢±íÓÚ 2021-4-29 10:25 ÑĮ̀ÂÛ̳ÊÖ»ú°æ | Ö»¿´¸Ã×÷Õß | À´×Ôɽ¶«
Ôõô¾Í×â·¿Êг¡ÁË£¿Õâ¸öÕþ²ßÒ²ÊÇÏà¶ÔºÏÀí¡£¶à½»¶àÊÜÒæ£¬¶øÇÒÉ趨20±¶£¬Ö»Òª½»¹»Á½Ä꣬»ù±¾ÉÏÄÜÂú×ã¸öÈ˵Ĵû¿îÒªÇó¡£ÓеÄÈ˽»ÉϹ«»ý½ð£¬¾ÍÏë´û¿î£¬ÕâÖÖÐÐΪ±¾ÉíÒ²ÊDz»ºÏÀíµÄ
»Ø¸´

ʹÓõÀ¾ß ¾Ù±¨

ÄúÐèÒªµÇ¼ºó²Å¿ÉÒÔ»ØÌû µÇ¼ | µãÕâÀï×¢²á

±¾°æ»ý·Ö¹æÔò

ÑĮ̀ÂÛ̳-ÑĮ̀ÉçÇø ³ICP±¸05034347ºÅ ³¹«Íø°²±¸ 37060202000105ºÅ

ÃâÔðÉùÃ÷£º±¾ÍøÒ³ÌṩµÄÎÄ×ÖͼƬ¼°ÊÓÆµµÈÐÅÏ¢¶¼ÓÉÍøÓѲúÉú£¬±¾ÍøÕ¾½öÌṩ´æ´¢·þÎñ£¬ÈçÓÐÇÖ·¸ÄúµÄ֪ʶ²úȨ£¬Ç뼰ʱÓëÎÒÃÇÁªÏµ£¬ÎÒÃǽ«µÚһʱ¼ä´¦Àí¡£

¿ìËٻظ´ ·µ»Ø¶¥²¿ ·µ»ØÁбí