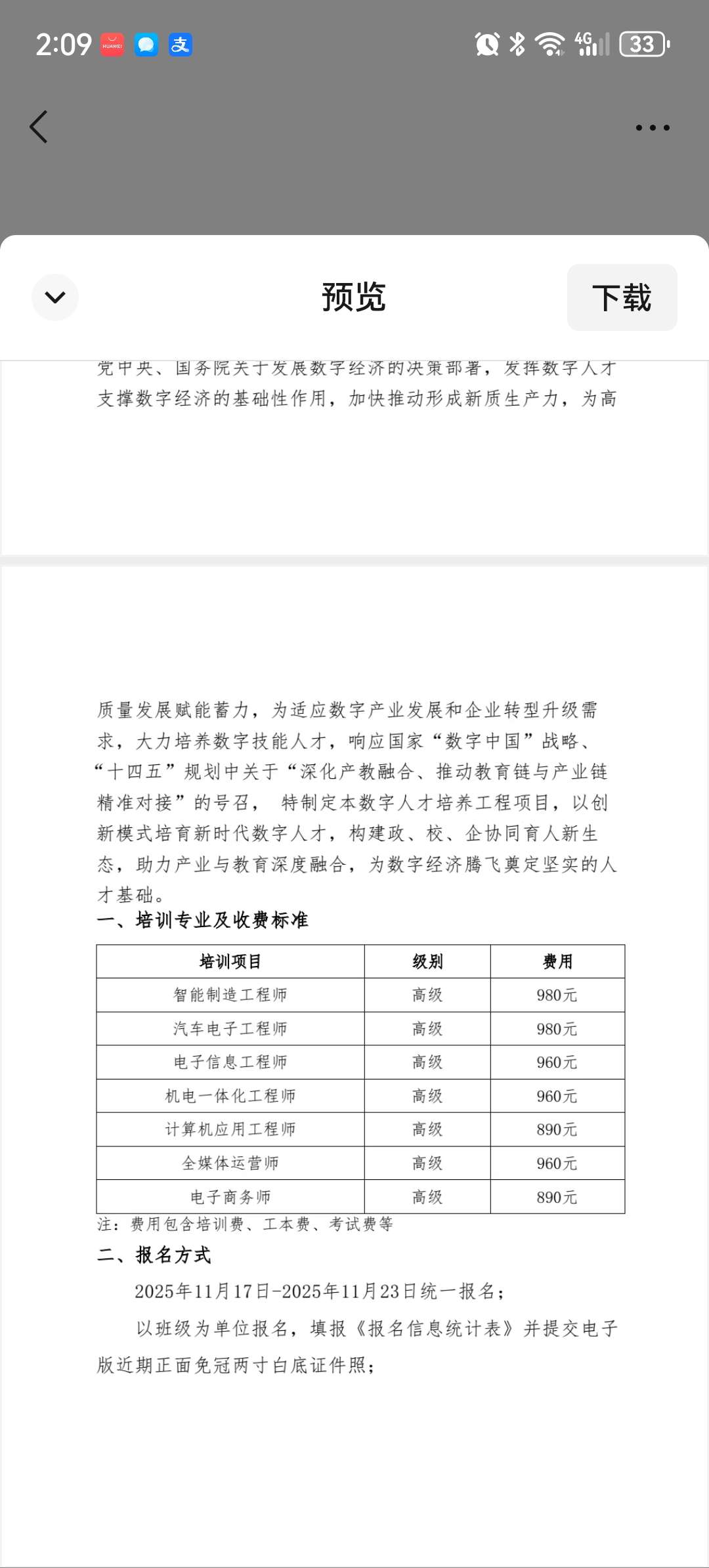
大家帮看一下,哪个证书有用?

知道一点 发表于 2025-11-18 14:18
一建、二建、注会。 你上面这样 没有用。
狼影萧萧 发表于 2025-11-18 14:50
注安、一建、消防工程师、会计师、审计师,这些管用,你这里没罗列
知道一点 发表于 2025-11-18 14:28
大城市 可能行。烟台没用,不认

知道一点 发表于 2025-11-18 15:27
孩子的话。报个 二建吧。工作加分

飘雨-蓬莱 发表于 2025-11-18 15:37
简单点说,你上面这些其实就是给钱就能拿到。xx培训中心,考试中心的一点含金量没有。盖人力资源和社会保障 ...

五分真情 发表于 2025-11-18 15:39
这么点钱能学出来东西,那不是开玩笑么。
a黎a黎 发表于 2025-11-18 14:54
老师发的应该是和孩子的专业有关系的
狼影萧萧 发表于 2025-11-18 16:38
。。。我以为是你要考两个证,增加收入呢

栖霞王氏 发表于 2025-11-18 16:43
有个目录,在目录内的都可以考,考出来可以领补贴

a黎a黎 发表于 2025-11-18 16:44
我没有这脑子

狼影萧萧 发表于 2025-11-18 16:50
我相信你能行,加油试试
a黎a黎 发表于 2025-11-18 16:50
你没有好心眼

极速评 发表于 2025-11-18 17:17
学吧。
拿到证书后给空调接线不用求人了。

a黎a黎 发表于 2025-11-18 17:24
给空调接线必须要有证书吗
a黎a黎 发表于 2025-11-18 17:24
给空调接线必须要有证书吗
栖霞王氏 发表于 2025-11-18 17:27
按规定得有,现在不查。空调属于特殊作业加特种作业,资质要求挺高

极速评 发表于 2025-11-18 17:47
看看,这些都是没有资质的人干的活,你敢用吗?

五分真情 发表于 2025-11-18 15:39
这么点钱能学出来东西,那不是开玩笑么。
| 欢迎光临 烟台论坛-烟台社区 (https://www.ytbbs.com/) | Powered by Discuz! X3.4 |